研究發現煙酸限制了阿爾茨海默病進展
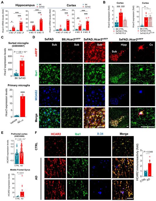
在一項新的研究中,來自美國印第安納大學醫學院的研究人員研究了煙酸(niacin)如何在阿爾茨海默病動物模型中調節小膠質細胞對淀粉樣蛋白斑(amyloid plaque)的反應。發現當在實驗室模型中使用時,煙酸限制了阿爾茨海默病進展,這一發現有可能為開發治療這種疾病的方法鋪平道路。
這項研究為阿爾茨海默病確定了一種潛在的新治療靶標,它可以通過美國食品藥品管理局(FDA)批準的藥物進行調節。

維持整個身體代謝的煙酸主要通過典型的飲食獲得;它也可以作為補充劑和降膽固醇藥物服用。然而,大腦以一種不同的方式使用煙酸。
在大腦中,煙酸與一種高度選擇性的受體---HCAR2---相互作用,該受體存在于與淀粉樣蛋白斑物理的小膠質細胞中。當煙酸---在這個項目中用作FDA批準的Niaspan藥物--激活該受體時,它刺激小膠質細胞的有益行動。
在阿爾茨海默病動物模型接受了煙酸后,它們最終出現了較少的淀粉樣蛋白斑,而且它們的認知能力得到了改善。我們直接證實這些行動是由于煙酸作用于HCAR2受體。
過去對煙酸和阿爾茨海默病的流行病學研究已表明,飲食中煙酸含量較高的人患這種疾病的風險減少了。煙酸目前也被用于針對帕金森病和膠質母細胞瘤的臨床試驗中。
北京天優福康生物科技有限公司
服務熱線:400-860-6160
聯系電話/微信:13718308763
QQ:2136615612 3317607072
E-mail:Tianyoubzwz@163.com


